Struktura digitální demokracie

Základem digitální demokracie jsou veřejné služby a systémy, na kterých jsou tyto služby poskytovány.

Veřejné služby

Veřejná služba je každá služba, kterou stát či jakákoliv jeho struktura poskytuje občanům (např. zdravotnictví, armáda, údržba dopravní infrastruktury, výběr daní). Tyto služby jsou financovány z daní a jejich chod se řídí směrnicemi, které jsou navrhovány a schvalovány prostřednictvím SVS.

Služby typicky nejsou zastřešené žádným centrálním managerem a jednotlivé jednotky dané služby mají vysokou míru autonomie.

  • Financování z daní občanů
  • Směrnice navrhované přes SVS
  • Vysoká autonomie jednotek

Systém veřejné správy (SVS)

Centrální systém veřejné správy, v němž občan bude řešit veškerou komunikaci s veřejnou správou a podílet se na rozhodování a financování služeb a investic.

Priority tohoto systému jsou:

  • jednotné kontaktní místo
  • vysoká míra automatizace
  • transparentnost
  • rozšiřitelnost
  • vysoká čistota dat
  • možnost postupného zavádění

Systémový návrh

Systém bude rozdělen na tři vrstvy.

Systémový návrh

UI

Webové uživatelské rozhraní pro desktop a mobilní zařízení. Pro občany bude velmi jednoduché se systémem notifikací v jejich preferovaném kanálu (whatsapp, messanger, sms, atd.). Pro úředníka bude UI komplikovanější, aby mu umožňovalo efektivně pracovat s komplikovanější agendou (hromadné zpracování).

Úředník pro některé specializované úkony bude přecházet do UI specializovaného systému. V takovém případě slouží tato část jen jako úkol, jehož splnění či výsledek zde úředník zaznamená.

Specializované systémy

Tato vrstva už nyní existuje. Jsou to systémy, které udržují určitou databázi v konkrétní oblasti. Občan by s těmito systémy už typicky neměl přijít do styku a měl by řešit vše přes centrální řídící systém. Specializovaný systém bude vystavovat API, přes které bude ovládán řídícím systémem. Žádný z těchto systému nebude obsahovat evidenci obyvatel.

Úředníci budou v některých případech stále využívat tyto systémy přímo v rámci plnění komplikovanějších úkolů.

Centrální řídící systém

Tento systém bude eventuálně obsahovat všechny procesy, kterých se veřejná správa účastní (změny v evidenci obyvatel, změny v majetkových registrech, výběr daní, poskytování dávek atd.). Jednotlivé procesy budou definované v rámci tohoto systému prostřednictvím BPMN diagramů se specifikací formulářů a jednoduchých skriptů pro vysokou míru automatizace. Systém bude prostřednictvím API zapisovat a číst data ze specializovaných systémů, které jsou ve vrstvě pod ním.

Změny zákonů budou obsahovat i změnu procesu (přímo systémovou definici nové verze procesu), pokud to je možné. V momentě, kdy vejde úprava v platnost tak se aktivuje nová verze procesu. Toto zajistí, že už při tvorbě zákona bude brána v potaz automatizace a zabrání nejasnostem v interpretaci.

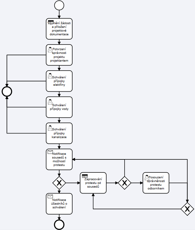
Příklad procesu stavebního řízení pro rodinný dům. Každý úkol v tomto procesu obsahuje další nastavení, které vybírá řešitele a nastavení formuláře, které je potřeba vyplnit (např. výška, počet pater, zastavěná plocha, pozemek, příloha s výkresem atd.). Kontroly na soulad s územním plánem, kontroly vlastnictví apod. budou probíhat automaticky.

Diagram

Je nutné si uvědomit, že tento systém v sobě nemá definice procesů "natvrdo" naimplementované. Agentura, která ho bude vyvíjet tedy nerozhoduje o nastavení konkrétních procesů. Tyto procesy si budou jednotlivé orgány definovat sami a maximálně pro to využijí konzultanta, který jim je pomůže vytvořit.

Další klíčovou kompetencí tohoto systému bude evidence obyvatel včetně autorizace. Tzn. tento systém udržuje informaci o tom, kteří občané jsou autorizování, ke kterým úkonům. Postupem času mohou být některé jednoduché (především čistě evidenční tabulkové systémy) také převedeny přímo do tohoto systému.

Systém bude umožňovat autorizovat jinou osobu k výkonu procesu (podobné jako plná moc).

Tento systém je z velké části inspirovaný BPM systémy a není technicky náročný a tedy jej bude vyvíjet a udržovat tým v rámci Digitální agentury.

Přechod na tento systém bude postupný po jednotlivých oborech a procesech. Např. pro stavební úřad to může být tak, že první přejde stavební řízení rodinného domu a ostatní komplikovanější řízení budou zpracována "postaru".

Systém právních předpisů

Dnešní způsob vytváření právních předpisů je zastaralý a připomíná spíše rituál, než efektivní hledání dobrých řešení. Zároveň je předpisů příliš mnoho a jsou napsané komplikovaně, takže většina populace rezignovala na snahu mít o nich přehled. Je nutné říct, že právní předpisy jsou nezbytné a umožňují nám žít v civilizované společnosti. Navrhujeme zákony zredukovat na nezbytné minimum a většinu převést na doporučení nebo normu. Toto umožní rozpustit zákonodárné orgány a související aparát a předat tvorbu zákonů do rukou odborníků a veřejnosti.

Struktura právních předpisů (zákony, vyhlášky atd.)

Právní předpisy bychom chtěli rozdělit do přibližně 30 tematických oblastí, 5 úrovní a pokud je možné, tak dle lokality.

Úroveň určuje jak velká část populace musí souhlasit, definuje, hierarchii, kdy předpisy vyšší úrovně mají přednost před předpisy nižší úrovně, spouští obranné mechanismy a lhůty, proti zneužívání systému.

Úroveň 1

Popisuje základní principy fungování systému a neporušitelná práva občanů.

  • Současná forma: ústava, listina základních práv a svobod
  • Nutný souhlas pro změnu: 80 %
  • Ochranná lhůta: 60 dní
  • Oblast: celý stát

Úroveň 2

V krizových stavech dává absolutní moc předem určeným osobám.

  • Současná forma: zákony, nařízení a opatření v krizovém stavu (např. válka)
  • Nutný souhlas pro změnu: dle typu krize rozhodují předem určené osoby (např. armádní generál)
  • Ochranná lhůta: není
  • Oblast: celý stát

Úroveň 3

Předpisy, které platí pro celý stát.

  • Současná forma: zákoníky, nařízení vlády
  • Nutný souhlas pro změnu: 50 %
  • Ochranná lhůta: 30 dní
  • Oblast: celý stát

Úroveň 4

Předpisy, které platí jen lokálně (město, ulice atd.).

  • Současná forma: vyhlášky
  • Nutný souhlas pro změnu: 50 %
  • Ochranná lhůta: 30 dní
  • Oblast: geograficky omezená

Úroveň 5

Předpisy pro fungování veřejných služeb a jejich jednotek.

  • Současná forma: směrnice státních firem a organizací
  • Nutný souhlas pro změnu: 50 %
  • Ochranná lhůta: 14 dní
  • Oblast: konkrétní služba či organizace

Tvorba či úprava právního předpisu

Občan vytvoří v SVS návrh na vytvořeni nebo úpravu právního předpisu, dodá podklady a otevře jej k diskuzi ostatní veřejnosti.

Dle tématické oblasti, úrovně a lokality jsou osloveni ostatní občané k vyjádření. Pokud návrh získá dostatečnou podporu, přejde do fáze k hlasování. Hlasování je veřejné. Pokud je návrh schválen, tak po ochranné lhůtě vejde v platnost.

Kvalifikace

Pro některé tématické oblasti je nutné periodicky splnit test teoretických znalostí a prokázat tak základní znalosti dané oblasti. Pokud občan test nesplní, tak může svůj hlas delegovat, ale nemůže přímo hlasovat.

Test by měl mít časovou náročnost přibližně 1 hod a platit na 5 let.

Delegace

Není efektivní, aby všichni rozhodovali o všem a proto je možné delegovat rozhodování o právních předpisech i investicích v určitých oblastech na jiné občany, kteří jsou tomu otevření a splňují kvalifikaci. Je žádoucí, aby v každé oblasti bylo malé množství dominantních odborníků, kteří budou efektivně rozhodovat o tom, čemu nejlépe rozumí. Toto bude motivováno tím, že při určitém počtu hlasů budou reprezentanti finančně odměněni.

Financování služeb a investic

Efektivní využívání veřejných prostředků je klíčovou funkcí veřejné správy. Navrhujeme jednoduchý a vysoce automatizovaný systém, jak tohoto dosáhnout.

Investice

Občan vytvoří v SVS návrh na investici (opravu díry na silnici, zřízení nové školy, stavbu filharmonie klasifikuje jej (lokalita, typ, odhad ceny pokud je možný) a dodá podklady pro jeho upřesnění. Návrh je následně zveřejněn k diskuzi. Občané mohou vyjádřit svou předběžnou podporu či naopak odpor. Občané mohou nabídnout splnění návrhu za určitou odměnu. V některých případech sebou investice nese dlouhodobé náklady (např. provozní náklady nové školy které jsou v této fázi také zohledněny. Při dostatečné alokaci je projekt uskutečněn. Veškerá evidence, vyhodnocení, platby, dokumentace je vedena v SVS a navždy dostupná veřejnosti. Procesy sběru podpory, zajištění financování, schvalování, výplaty odměny plnitelům budou popsány samostatně a budou závislé na velikosti a typu investice. V případě velkých projektů bude nutné rozdělit na dílčí projekty, které budou realizovány postupně (např. příprava zadávací dokumentace, studie dopadu, stavba).

Veřejné služby

Provozní náklady (mzdy, odměny, pronájmy, energie, údržba, nákupy materiálu) veřejných služeb budou stanovené jako měsíční rozpočet a naprosto transparentně vedené v rámci SVS a anonymizovaně přístupné veřejnosti. Úprava v parametrech provozních nákladů (např. počet zaměstnanců, zvýšení odměny určité role) bude schválena podobným procesem jako investice.

Investiční náklady (nová budova, stroje, oddělení) budou schvalovány stejně jako investice.

Sociální zabezpečení (dávky, důchody) považujeme také za veřejnou službu a její fungování je hodně podobné jako ostatní veřejné služby. Náklady jsou tedy automaticky vypočtené dle pevně definovaných parametrů a změna parametrů je předmětem stejného schvalování jako investice.

Čerpání daní

Daně budou připisovány na oddělený účet každého občana. Z těchto účtů budou každý měsíc první odečteny provozní náklady veřejných služeb a probíhající investice, na kterých se občan podílí. Zbytek zůstane na tomto účtu a občan jej bude moct využít na investice dle svého uvážení.

Delegace

Občan bude moct delegovat rozhodování o svých daních na jiného občana a příp. i upřesnit lokalitu, typ a limit. Tato delegace bude tranzitivní a cílový stav by měl být takový, že malé množství aktivních odborníků bude zastupovat většinu občanů.

Výběr daní

Výběr daní by měl být více automatizovaný, transparentnější a s mnohem menší zátěží pro podnikatele. Jako jedna varianta se nabízí transakční daň a zůstatková daň, kdy by k výběru došlo už při realizaci platby. V současné době nejsou veřejné dostupné statistické údaje, dle kterých by bylo tento návrh konkretizovat.

Digitalizace měny

Digitalizace měny je nezbytná pro úspěšnou změnu daňového systému a cílem není sledovatelnost toku peněz či potlačování kriminálních aktivit. Digitální měna bude podporovat anonymní peněženku.